欢迎来到—远东复合技术有限公司!
相关企业
远东控股集团有限公司
远东智慧能源股份有限公司
远东电缆有限公司
新远东电缆有限公司
全国统一服务热线:
全国统一服务热线:
400-882-6908
首页
关于我们
公司简介
企业文化
荣誉资质
社会责任
产品中心
新品推荐
产品展示
生产设备
质量认证
市场营销
远东专卖店
服务承诺
新闻中心
公司新闻
媒体报道
社会责任
联系我们
新闻中心
公司新闻
媒体报道
新闻动态
公司新闻
媒体报道
站内搜索
新闻资讯
产品中心
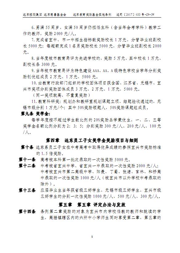
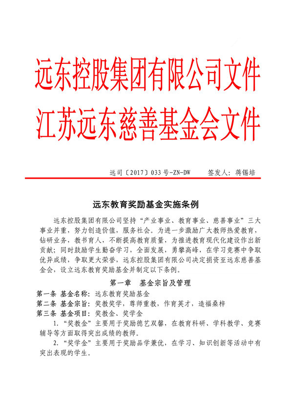
远东教育奖励基金实施条例
发布时间:2017-01-05
点击量:1957
分享到:
0
上一篇:
600869智慧能源:投资互联网能效管理
下一篇:
远东控股集团斩获“2016年度CBOTO